Подключение управляющего сигнала 220в к диммеру WB-LED

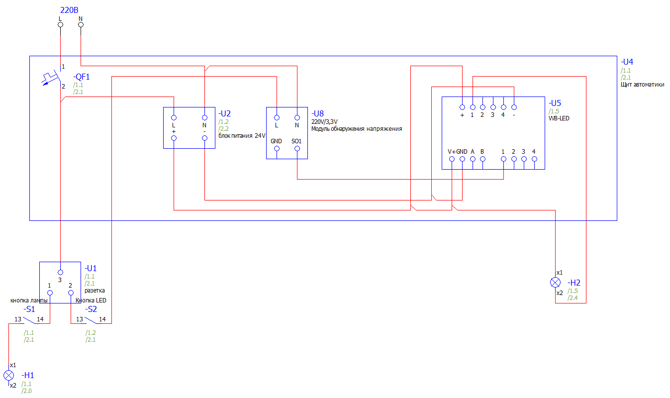
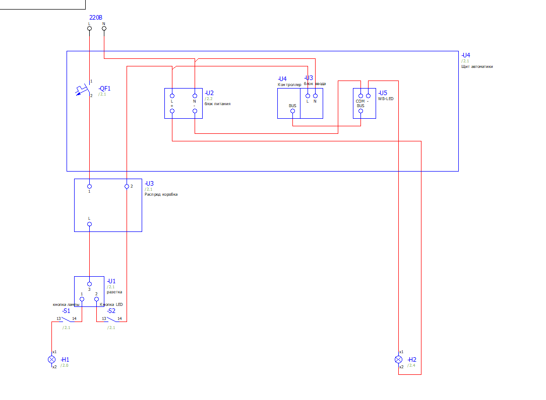
Здравствуйте, интересует такой вопрос, в доме уже есть существующая проводка, примерную схему для одной LED ленты вы видите на скриншоте, но проблема в том, что таких лент 8 и блоков питания слишком много для одного щитка.
Изначально была задумка использовать WB-LED с общим блоком питания, но тогда встает вопрос об управляющем сигнале, который будет поступать на модуль.

Вопрос: как подать управляющий сигнал от выключателя 220В(который подключен к фазе, от которой питаются еще и другие потребители, поэтому просто перекинуть на низковольтку не получится) на диммер?

Также хотелось бы обойтись минимальными затратами и сделать решение для реализации работы локально. Просто я понимаю, что можно сделать вот так (рисунок ниже), но может есть варианты обойтись без контроллера с модулем ввода

Быть может можно поставить перед дискретным входом модуль питания AC-DC, чтобы подавать напрямую 3,3 вольта на дискретный вход. что-то вроде этого

P.S. также хотелось бы узнать, работает ли блок WB-AMPLED с WB-LED локально, или же уже нужно подключать к WB8?

Добрый день! Спасибо большое за иллюстрации!
Хотел уточнить один момент – выключатель с фиксацийей или без? Как вы предполагаете управлять светодиодной лентой с помощью WB-LED?
Самым простым способом преобразовать 220 вольт в сухой контакт, чтобы коммутировать входы WB-LED – использовать промежуточное реле: выключатель включает/отключает питание катушки реле, а его выход коммутирует вход WB-LED. Какое-нибудь такое, например. Контроллер с модулем входа 220 В, конечно, избыточен для такой задачи.
Входы WB-LED – типа “сухой контакт”, их надо замыкать на GND для срабатывания, поэтому управлять ими напряжением не получится.
WB-AMLED – самостоятельный модуль, у него нет никаких дополнительных управляющих входов для связи с контроллером, он просто повторяет на выходах ШИМ со входов. Его можно использовать автономно с WB-LED или любым другим подходящим контроллером светодиодных лент. Подробности – в документации.

1 Like

Добрый день.

Только используя промежуточное реле или оптрон. Например https://aliexpress.ru/item/1005009291760460.html?shpMethod=CAINIAO_STANDARD&sku_id=12000048636518849&spm=a2g2w.productlist.search_results.3.694a1dc7RH3rR8

Вот тут не уверен что понимаю. Что такое “локально”?

Услилитель управляется непосредственно выходами диммера, он не имеет отношения к контроллеру, совсем.

1 Like

Локально, значит без участия контроллера. Автономно

На остальные вопросы вроде бы получил ответ, спасибо

Да, модуль способен локально обработать разные типы нажатий: Диммер светодиодных лент WB-LED — Wiren Board
То есть можно настроить под задачу. Например: по короткому нажатию включить/выключить какой-то канал.

1 Like

Выключатель с фиксацией, но было бы интересно узнать и тот и тот вариант решения задачи на будущее.

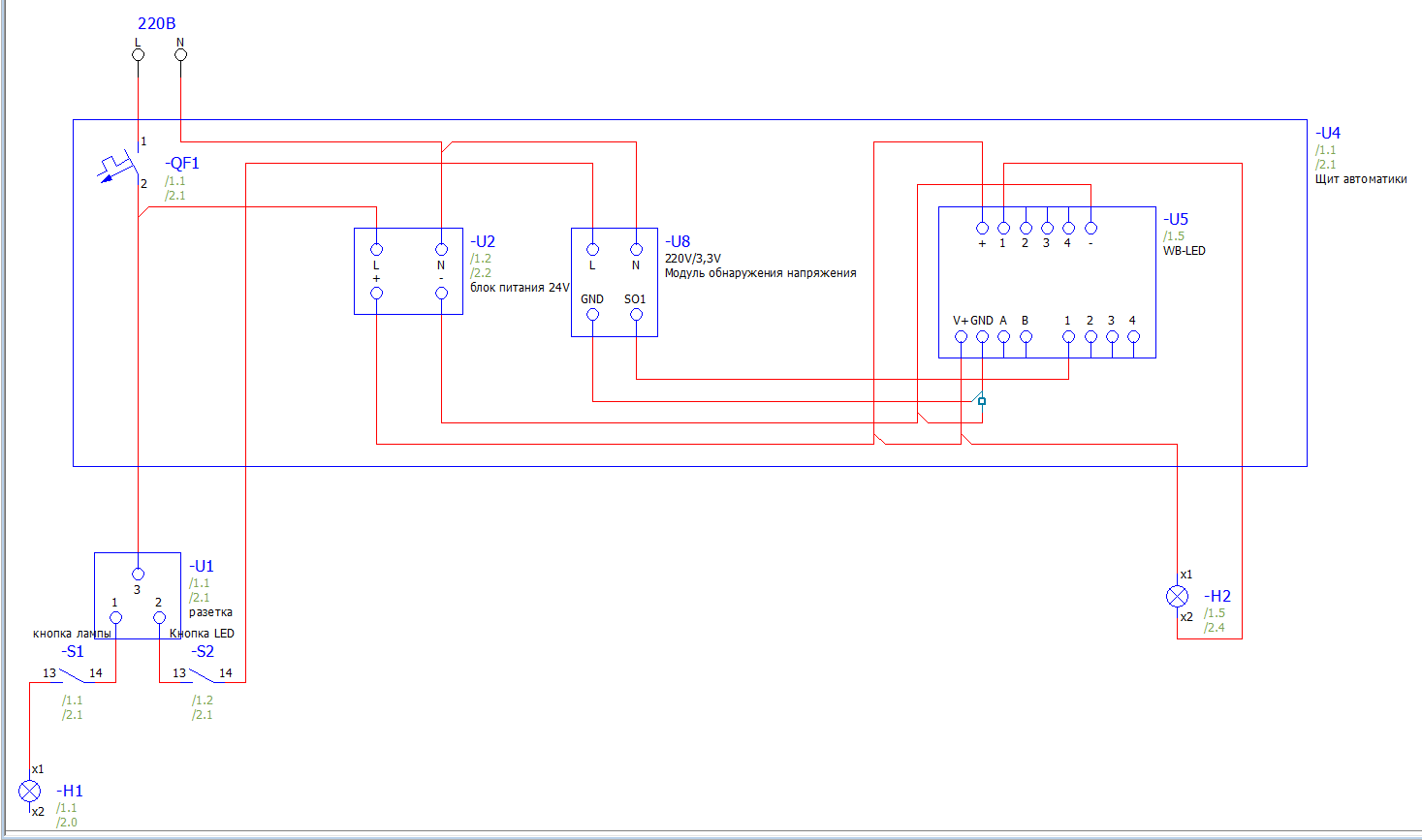
Получается я правильно понял, что можно использовать 3 схему, только вместо модуля питания использовать модуль оптоизолятора, ну и также наверное поставить отдельный автомат на WB?

Да, совершенно верно – вместо AC-DC. Отдельный автомат не нужен, наверное. QF1 защищает линию к H1/S1 и заодно блок питания (и будет реле/отптореле).

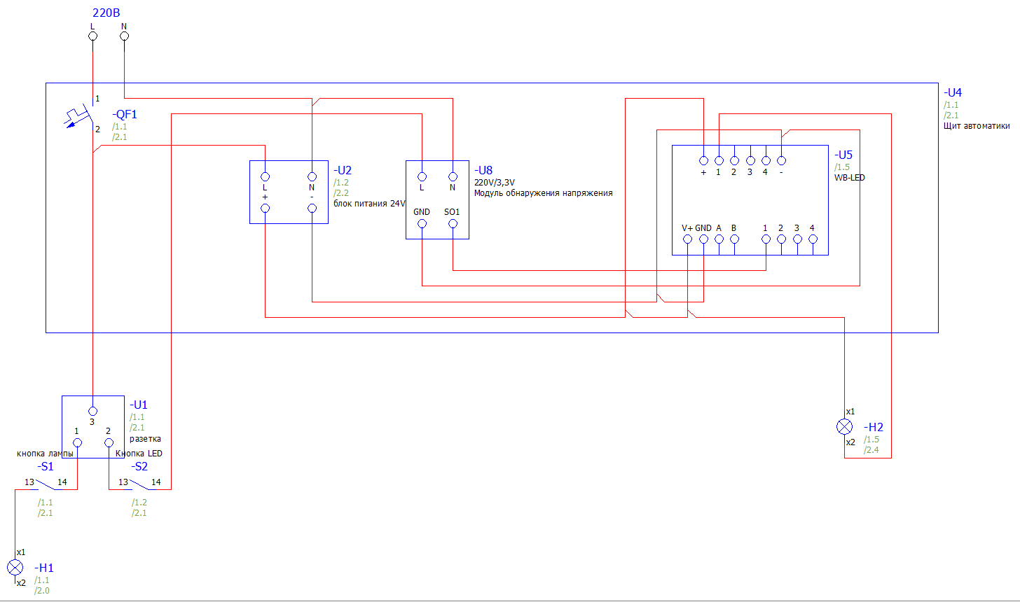
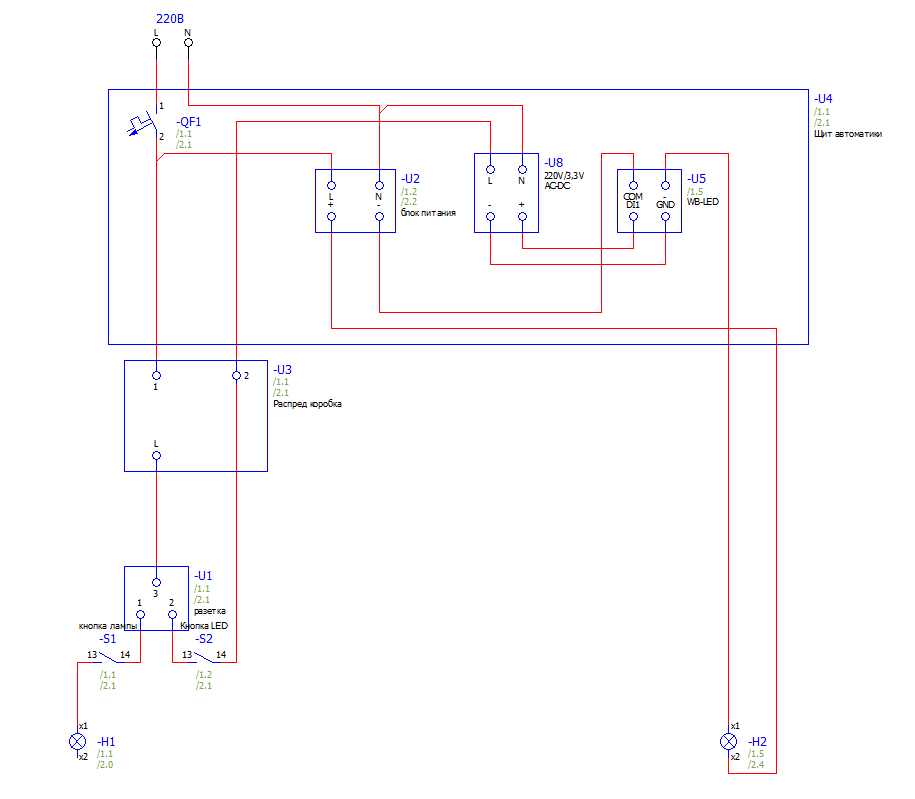
Здравствуйте, приехала плата, подключил её следующим образом:

и не понимаю, куда подцеплять клемму GND от платы обнаружения напряжения, что бы сигнал был виден WB-LED.
Вот фото платы

Сейчас это пробная сборка, поэтому всего один блок питания, в будущем будет отдельный

Также интересует, можно ли впихнуть 6 групп освещения на 1 WB-LED и 1 WB-AMPLED

Добрый день!
Без документации, по фотографии, могу предположить что GND надо поключать к GND модуля, а S0x – ко входам модуля WB-LED, классический открытый коллектор. При наличии 220 транзистор в PC817 на выходе платы будет окрываться и “соединять” S0x c GND, как обычная кнокпа. Для управления WB-LED подавать напряжение питания на плату (к Vcc) не нужно, поскольку у модуля входы – открытый коллектор, которые управляютя замыканием на землю, а не высоким уровнем напряжения.

Что касается групп – надо понимать, какой суммарный ток будет у этих групп. Тут только считать (или мерить) и сравнивать с максимальными токами модуля и усилителями, проходит ли. Количество, если группы параллельны, не важно.

Вы высокой степенью уверенности предполагаю, что схема каждого канала вашей платы выглядит вот так:

Я подключил, как вы предполагаете

Но результата этого не дало. Также попробовал вот так подключить, это тоже не помогло

Возможно я что-то не так настроил в самом модуле

А если просто замыкать вход модуля на GND – работает? Настроки верные. На ваших последних схемах первый вариант должен работать, второй – нет.
Сейчас хочется понять, с чем разбираться: с подключением детектора 220 В или с настройками модуля.

С кнопкой, потому что если подключать как тут, то всё работает.

При этом, если подключить кнопку как тут

то вход не видит и счётчик входов на нуле

Если GND WB-LED на вход WB-LED, то всё нормально, а если GND модуля обнаружения на вход, то не работает

при этом, если этот модуль обнаружения напряжения подключить к WB-MR6LV/S, то всё прекрасно работает

Настройки мы чуть чуть не доглядели, банально не был выбран канал на выход вот тут, осталось разобраться со входом

Отлично, давайте со входом разберемся, вернее, с выходом – выходом детектора 220 В.
Суммаризирую текущие наблюдения ваши:

  1. Если замыкать вход 1 модуля WB-LED на GND самого модуля WB-LED – работает.
  2. Если детектор подключить между iGND и входом релейного модуля WB-MR6LV/S – работает.
  3. Если GND объединен: блок питания – детектор – GND WB-LED – минус WB-LED, то выход деектора не работает, не включает WB-LED.
    Все верно?
    Измерьте, пожалуйста, сопростивление между GND WB-LED (или минусом “–”) и входом 1 при наличии 220 В и при отсутствии 220 В. Какие они?

Всё верно, вы далеко не отходите, сейчас померяю

На связи!

сопротивление не могу померить(пишет 0.L), могу напряжение
вкл- 0,274в
выкл-2,2в

Выключенный – должно быть около пяти, там подтяжка входов к +5 В входов в модуле. А между остальными входами и GND какое напряжение?
Я бы предложил вам поменять канал детектора.
А сопротивление не можете померить – нечем? Или не показывает ничего?